M88 - M88 HELP CENTRE帮助中心|点击进入
学校首页
学院首页
切换导航
m88,m88.com,明升体育88/非物质文化遗产研究中心
学院概况
师资队伍
学科科研
人才培养
m88
团学工作
招生就业
校友之家
院地合作
联系我们
学院概况
学院简介
历任领导
现任领导
组织机构
师资队伍
专家教授
博士风采
各教研室
兼职教师
教辅人员
本科教育
专业设置
培养方案
实践教学
教学成果
研究生教育
招生信息
学位点简介
导师团队
联培基地
培养动态
学科科研
重点学科
科研平台
科研成果
政策文件
m88
组织机构
党建活动
团学工作
组织机构
社团协会
团学活动
学工品牌
学子风采
招生就业
招生信息
就业信息
创新创业
校友之家
组织机构
校友名录
校友活动
校友风采
交流合作
院地合作
中外合作
实验中心
本科教育
栏目导航
+
专业设置
培养方案
实践教学
教学成果
专业设置
培养方案
实践教学
教学成果
当前位置:
首页
>> 培养方案
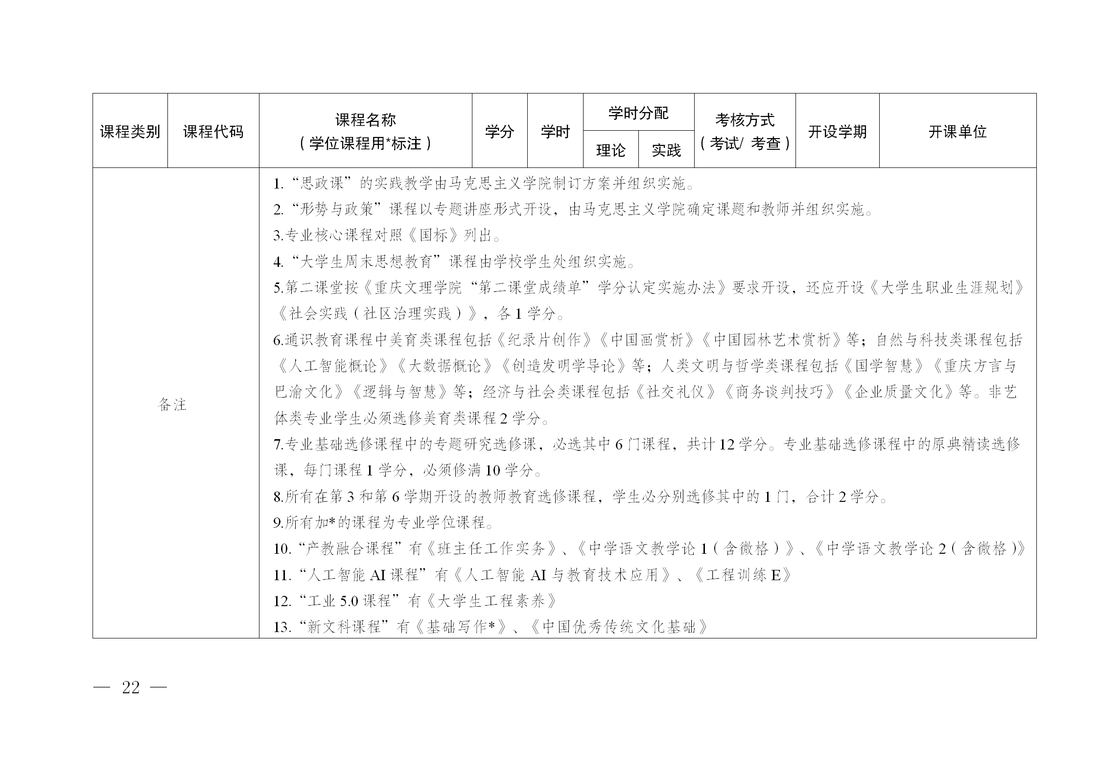
汉语言文学(师范)专业人才培养方案(2025版)
发布时间:2025-10-28 09:44 浏览:次 来源:m88,m88.com,明升体育88